近日,2023年“挑战杯”首都大学生课外学术科技作品竞赛结果正式发布,17直播参赛队伍再创佳绩。在竞赛中,文传学子展现出了自己的才华以及创新精神,在此次比赛中,17直播荣获主赛道三等奖一项、“青学二十大”专项赛道二等奖、三等奖各一项,实现了17直播 挑战杯竞赛成绩的新突破!
本次17直播获奖队伍聚焦乡村建设主题,通过深入北京市乡村地区开展实地调研,为乡村振兴进行赋能,推动乡村振兴产业高质量发展。同时也挖掘以及记录该乡村的红色历史,深入贯彻党的二十大精神和科学态度,提炼总结了乡村发展的路径经验,并就调研过程中发现的问题给出切实可行的建议和对策。让我们来一睹获奖团队的风采吧!
主赛道获奖作品
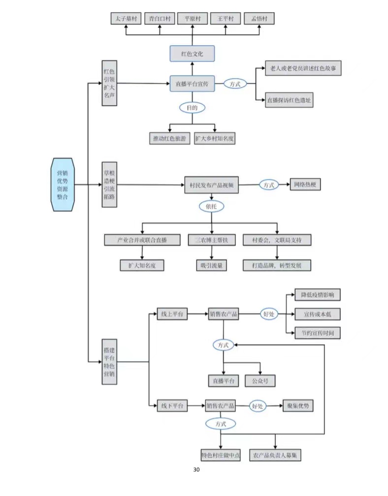
中国式现代化视角下的新媒体营销赋能乡村振兴社会调查报告——以北京市平谷区夏各庄镇为例
小组成员:闫仲骞,王辰阳,杨光耀
指导老师:孙亮
近些年新媒体已经充斥着人们的生活,二十大报告指出要全面推进乡村振兴。该小组通过线上背景资料收集与整理(含统计部门提供相关社会经济发展统计数字)、政府沟通会、现场踏勘、村情普查表、3个重点调查对象深度访谈等多种方式进行深度调查,整合国内顶级的新媒体营销机构,采用“四位一体”新媒体运营战略思维,对夏各庄镇乡村振兴进行赋能,推动乡村振兴产业高质量发展。

该作品从新媒体营销的角度对中国式现代化首都乡村振兴发展进行调查研究,探索出来一条党的二十大后首都乡村振兴高质量发展可推广、复制的新模式、新路径。当下乡村振兴迎来了新的历史阶段,需要在实现共同富裕、贯彻“两山”理论发展方面找到更优的方案,对于当下继续推进乡村振兴高质量发展具有极强的应用价值和现实指导意义。
“青学二十大”
二等奖获奖作品
京畿红迹家国情,峡谷深处红旗飘 ——走进从“抗战堡垒”到“兴盛红村”的鱼子山村
小组成员:魏骏雨,杨瑷源,孟晓蕾,
西然,佟雨欣,苏舜禹,岳春阳
指导老师:孙宏皓,母晓文,吴三军

党的二十大报告提出,要弘扬以伟大建党精神为源头的中国共产党人精神谱系,用好红色资源。习近平总书记强调:“要教育引导全党大力发扬红色传统、传承红色基因,赓续共产党人精神血脉,始终保持革命者的大无畏奋斗精神,鼓起迈进新征程、奋进新时代的精气神。”为响应号召,该实践小组深入北京市平谷区山东庄镇鱼子山村,开展实地调研。在当地村民带领下,实践团挖掘记录鱼子山村的红色历史,重走抗战时期兵工厂遗址,重返大山深处八路军驻扎地,重访鱼子山村抗日战争纪念馆,重温鱼子山村军民感人红色故事,深切感悟从抗战时期延续至今的党的红色精神伟力。

实践团还采用实地考察、深度访谈等方式,获悉当今鱼子山村发展成就。包括以果园种植、大棚种植为主导的第一产业;以农产品加工为主导的第二产业;以红色旅游生态旅游产业链为主导的第三产业。通过实践调研,实践团探究出鱼子山村得以从 “抗战堡垒”转化为 “富足红村”的根本助推力量来源于鱼子山村人代代赓续传承的“打不垮的鱼子山村”红色精神。这种精神是伟大抗战精神的具体体现,亦是支持着鱼子山村人民在各个历史阶段克服各种艰难险阻创造和平、美好生活的力量。
最后,提炼总结鱼子山村对红色历史文化的创造性转化、创新型发展以助力乡村发展的路径经验,并就调研过程中发现的问题给出切实可行的建议和对策,积极发挥青年学子在乡村发展过程中的主力军作用。
“青学二十大”专项赛道
三等奖获奖作品
“穿新鞋,闯新路”:直播带货助力乡村振兴的发展现状、问题及对策
小组成员:李策,赵铭博,郑可欣,付嘉琳
指导老师:贺心颖
该小组以门头沟区为调研对象,对直播带货在乡村振兴中的发展现状、问题进行深入研究,思考如何利用新媒体的技术优势提高乡村发展水平,扎实推进共同富裕,实现乡村振兴。

在研究过程中该团队采用问卷调查法和深度访谈法,实地调查研究北京市门头沟区的乡村发展现状。通过对村民发放调查问卷,收集有效问卷信息,了解当地的新媒体发展现状以及村民对直播带货在乡村发展方面运用的态度与看法。同时,与当地村委会、村长以及相关农户等进行深度访谈,找出直播带货在当地精准扶贫中运用的不足和发展困境。针对问卷信息和访谈结果生成调研报告,并对研究中发现的问题提出具体的改进方案和对策,继续推进实地考察,验证方案的可实际操作性并不断改进和完善。
最终,结合所查阅的文献资料和调查研究成果,以实践报告的形式展现新媒体环境下直播带货在乡村振兴发展的现状、问题与对策。
再次祝贺以上获奖团队斩获佳绩!参赛同学们在比赛中展示出的拼搏进取、勇于创新的精神指引着文传学子一路前行。未来的路上充满了无限可能,我们一起勇往直前,创造更多的辉煌,“挑战”不息,奋斗不止,志存高远,科创报国!